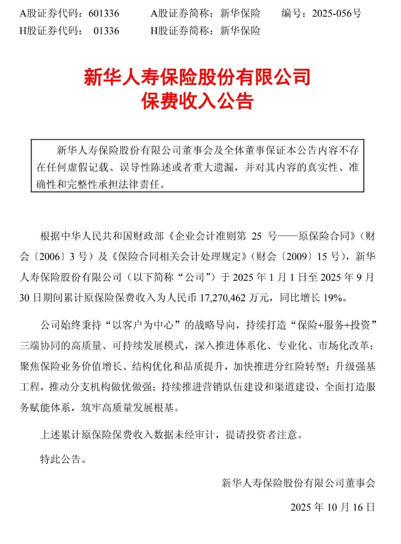
10月16日,新华保险发布公告:公司于2025年1月1日至2025年9月30日期间累计原保险保费收入为人民币17,270,462万元,同比增长19%。
公司始终秉持“以客户为中心”的战略导向,持续打造“保险+服务+投资”三端协同的高质量、可持续发展模式,深入推进体系化、专业化、市场化改革;聚焦保险业务价值增长、结构优化和品质提升,加快推进分红险转型;升级强基工程,推动分支机构做优做强;持续推进营销队伍建设和渠道建设,全面打造服务赋能体系,筑牢高质量发展根基。
免责声明
凡本网站注明"来源:XXX(非每日甘肃网)"的作品,均转载自其它媒体,转载目的在于传递更多信息,并不代表本网站赞同其观点和对其真实性负责。如因作品内容、版权和其它问题需要同本网站联系的,请在相关作品刊发之日起30日内进行。
每日甘肃网对外版权工作统一由甘肃媒体版权保护中心(甘肃云数字媒体版权保护中心有限责任公司)受理,联系电话:0931-8159799。
相关新闻
- 2025年10月21日“新华悦”旅居网络达到46家 加速全国化布局进度
- 2025年10月14日践行健康中国战略 升级健康管理服务——新华保险“健康安心”健康服务全新发布
- 2025年09月23日以案说险:防范“代理退保”,提升风险识别能力
- 2025年09月23日底气何在?新华保险“医药无忧”发力医疗险
















